导航
学校简介
通知公告
课程设置
我要报名
证书查询
企业查询
个人查询
政策法规
文件下载
学校官网
本站首页
登录
|
注册
内蒙古安全技术职业培训学校电话:0471-4915323
学校职业技能培训
学校简介
通知公告
课程设置
我要报名
证书查询
企业查询
个人查询
政策法规
文件下载
学校官网
本站首页
学校职业技能培训
收藏
返回上级
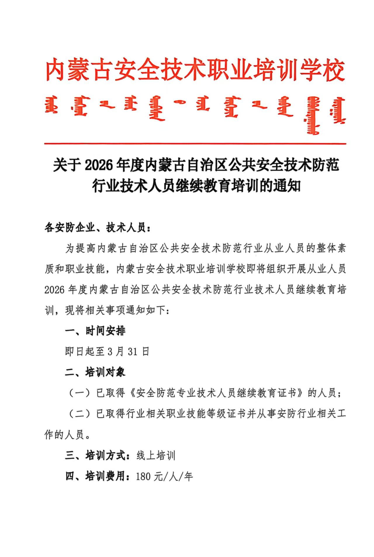
2026年度继续教育培训通知
公众号
工作微信
网站声明
联系我们
主办单位:内蒙古智慧安防数据服务中心
数据中心邮箱:nmgzhaf@163.com
邮编:010010
蒙ICP备19003935号-1
蒙公网安备15010502002203号
返回首页
联系方式
学校电话
学校电话
学校电话:0471-4915323
学校邮箱:af4915711@163.com
工作时间
工作时间
周一到周五
(除法定节假日)
上午8:30-12:00
下午2:30-05:30
我的办理
我的收藏
办理指引